UVM Testbench Architecture

Overview
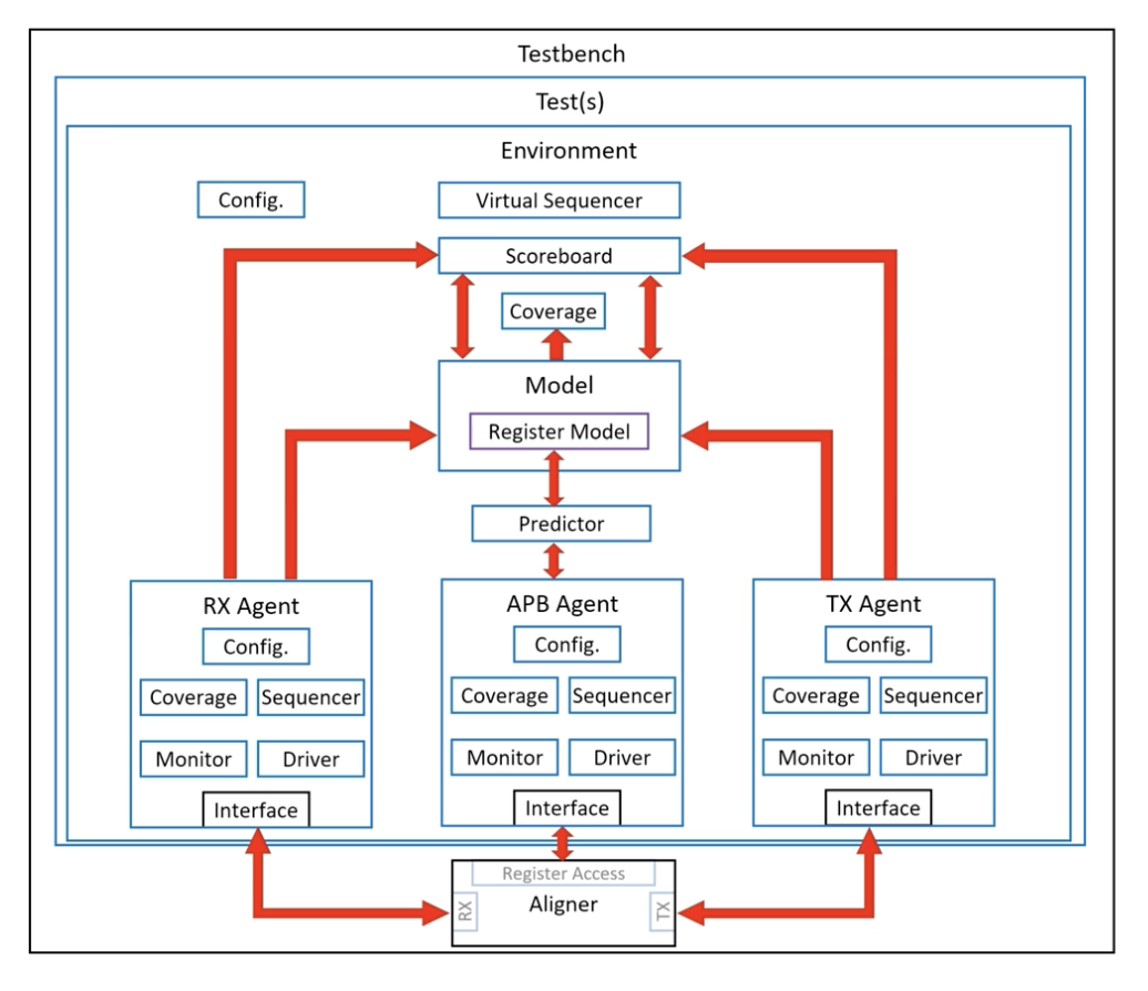
Developed a UVM testbench for a data alignment module. Utilized the UVM framework in SystemVerilog to design comprehensive test scenarios, ensuring robust and thorough verification of the module's functionality.
Details
- Created a reusable agent class to facilitate easy integration and testing of various modules.
- Implemented a model to simulate the expected behavior of the data alignment module.
- Developed a scoreboard to compare the module's output against the expected results, ensuring accuracy and reliability.
- Designed multiple test scenarios to cover a wide range of use cases and edge cases.
- Employed UVM's built-in features for reporting and logging, enhancing the debugging process.
- Ensured modularity and scalability of the testbench for future enhancements and adaptations.
Tools
- SystemVerilog
- UVM (Universal Verification Methodology)
- EDA Playground for simulation and testing